▼ Menu

6BX7GT

 
See also:
Experimental 12AX7 - 12AU7 Audio Amplifier - A 600 mW audio Amplifier
    
Extras ▼

 

The 6BX7GT double triode was designed for use in 525 line television receivers as frame oscillator and amplifier. Consequently it is built to withstand high peak voltages and also a high cathode current.
Although not imagined at the time of original manufacture, the 6BX7GT has been used as an audio amplifier.
The RCA branding on the base cap.
The extra anode area is required to dissipate the maximum of 12 Watts that the pair of anodes can safely produce.
A closer view of the construction showing the copper grid supports.
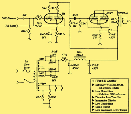
Circuit of a 4 Watt SE audio amplifier. Image courtesy Electra Print Audio.
The wide glass tube envelope is 29 mm in diameter and, excluding the IO base pins, is 59 mm tall.
Reference: Data-sheet. Type 6BX7GT was first introduced in 1952. See also 1952 adverts.

 

Pin Connections
IO
1
2
3
4
5
6
7
8
g1(2)
a(2)
k(2)
g1(1)
a(1)
k(1)
h
h

 

Absolute Maximum Operating Conditions
Triode
Vh
Ah
Va
Vg
gm
μ
6.3
1.5
500
-
7.6
10
Thanks to Frank Philipse for supplying the above PDF datasheet.
Updated October 03, 2019.
Return to Main Index